€0+

Tetris Addon for Blender

12 ratings
I want this!

Tetris Addon for Blender

€0+
12 ratings

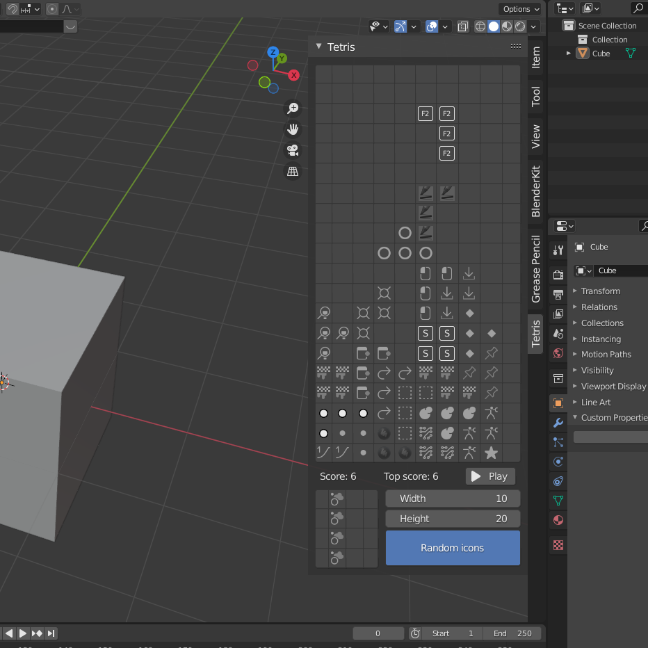
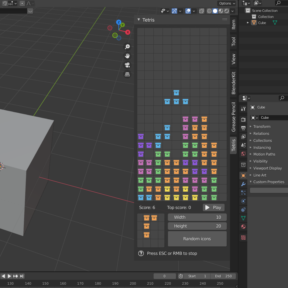
Bored? Tired of making donuts? No worries! Play the jankiest version of Tetris right here in Blender!

Version 2.0 updates:

  • Next piece preview
  • Random icons
  • "WASD" key control
  • Fix fast dropping bug
  • Change speed based on score 
  • Game statistics in the Addon panel (top score, games played, pieces placed, lines broken, time played)

Install the file

I want this!
Size
14.4 KB

Ratings

5
(12 ratings)
5 stars
100%
4 stars
0%
3 stars
0%
2 stars
0%
1 star
0%
Powered by